欢迎来到济南市研学旅行公共服务平台
注册
登录
|
申报备案
|
意见反馈
|
咨询热线:17686866006
请输入关键字搜索
首页
研学资讯
研学课程
综合类研学基地
体验拓展类
工业科技类
农副业类
红色主题类
场馆类
历史文化类
城市景观类
自然生态景观类
研学线路
综合类研学基地
体验拓展类
工业科技类
农副业类
红色主题类
场馆类
历史文化类
城市景观类
自然生态景观类
研学基地
服务机构
研学导师
研学服务
课程研发
导师培训
基地服务
实验学校
专题栏目
研学地图
位置:
首页
研学线路
线路详情
线路
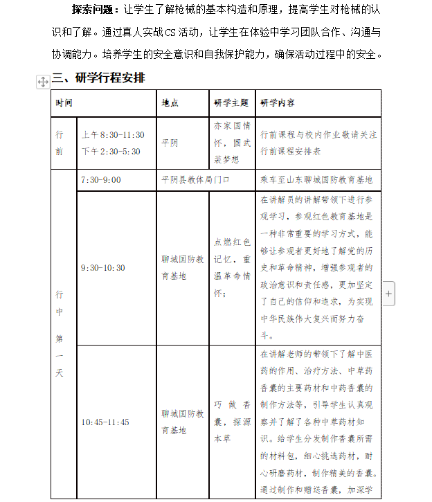
【跟着老师去研学】 亦家国情怀,圆武装梦想——山东省聊城国防教育基地1日研学游
本次研学聚焦山东省聊城国防教育基地,忆往昔峥嵘岁月,缅怀先烈英雄。走进红色记忆沉浸式体验馆,沉浸式参与重走长征路等国防体验活动,在理论与实践中零距离感受国防魅力,引发学生萌发爱国情怀。
费用
请登录会员或当前会员没有查看权限
适用学段
小学
初中
高中
行程天数
一天
线路类别
综合类研学基地
体验拓展类
场馆类
相关基地
玫乡研学游
微信扫一扫
行前教育
线路详情
行程安排
费用明细
行前教育
该线路未添加行前教育信息
线路详情
行程安排
该线路未添加行行程安排
费用明细
请登录会员或当前会员没有查看权限
本文信息为原创内容,版权归原作者所有,未经授权不得以任何形式转载、改动及发布本文,否则将视作侵权处理,追究法律责任。
玫乡正道研学
地址:山东省济南市平阴县榆山街道五岭路115号玛钢体育馆
进入主页